您的位置 >> 图文报道
大庆市疾控风险提示(第355期):江苏省扬州市新增15处中风险地区!非必要勿前往此地!
时间:2021-08-05 20:25:18 来源:大庆市疾控中心
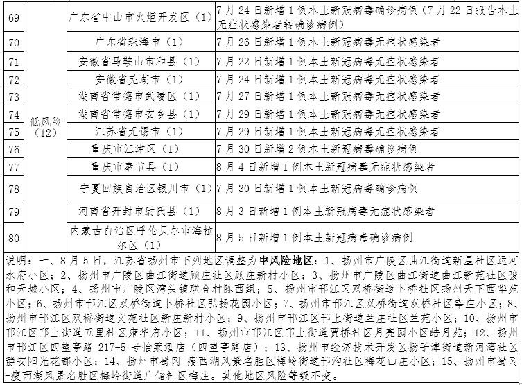
8月5日,江苏省扬州市下列地区调整为中风险地区:扬州市广陵区曲江街道新星社区运河水府小区;扬州市广陵区曲江街道顾庄社区顾庄新村小区;扬州市广陵区曲江街道曲江新苑社区骏和天城小区;扬州市广陵区湾头镇联合村陈西组;扬州市邗江区双桥街道卜桥社区扬州天下西华苑小区;扬州市邗江区双桥街道卜桥社区弘扬花园小区;扬州市邗江区双桥街道双桥社区宰庄小区;扬州市邗江区双桥街道文苑社区新庄新村小区;扬州市邗江区邗上街道兰庄社区兰苑小区;扬州市邗江区邗上街道五里社区雍华府小区;扬州市邗江区邗上街道贾桥社区月亮园小区皓月苑;扬州市邗江区四望亭路217-5号怡莱酒店(四望亭路店);扬州市经济技术开发区扬子津街道新河湾社区静安阳光花都小区;扬州市蜀冈-瘦西湖风景名胜区梅岭街道邗沟社区梅花山庄小区;扬州市蜀冈-瘦西湖风景名胜区梅岭街道广储社区梅庄。其他地区风险等级不变。


为精准做好我市新冠肺炎疫情“外防输入、内防反弹”常态化防控工作,克服麻痹思想、厌战情绪,有效控制和降低新冠肺炎疫情传播风险,现对广大市民朋友提出如下疫情防控建议:
一、请市民非必要勿前往中高风险地区,同时请广大市民非必要不离庆、不出省。近期有外地市旅居史的市民返庆后,请主动向社区报备并积极配合有关部门开展核酸检测,同时做好自我健康监测。尚未返庆人员,请提前向所属社区报告返庆时间、外出地点等。
二、密切关注国内疫情动态,有江苏南京、湖南张家界、河南郑州、江苏扬州、云南德宏等国内中高风险地区旅居史,有“魅力湘西”剧场、禄口机场、天府机场、郑州市第六医院等高风险场所暴露史,与已公布病例行动轨迹有交集的抵返庆人员,需立即主动向居住地所在社区及辖区疾控中心报备,主动报告14天内活动轨迹及接触史,并配合开展核酸检测及落实相关管控措施,若因不报备、不执行有关防控措施,影响疫情防控工作,将依法追究责任。
三、加强个人防护,做健康第一责任人。尽量避免前往人员密集场所,非必要不开展聚集性活动,白事简办,红事缓办。自觉做到少出门、不串门、不扎堆、不聚集。在人员密集和封闭场所,坚持科学规范佩戴口罩,养成勤洗手、常通风、“一米线”、公勺公筷、咳嗽礼仪等良好卫生习惯和健康生活方式。如出现发热、干咳、乏力、咽痛、嗅(味)觉减退、腹泻等新冠肺炎疑似症状,避免乘坐地铁、公交车等公共交通工具前往医院,应立即联系社区(村屯),并做好个人防护与隔离,等待安排专车转运或者自行驾车至定点医院发热门诊就医,配合落实相关管控措施。
四、及时主动接种新冠疫苗,筑起免疫屏障。近期我国多地发生德尔塔变异毒株引发的新冠病毒肺炎疫情。接种新冠病毒疫苗是预防新冠肺炎的有效措施,能够降低感染率、重症率和病死率,更是每一位公民应尽的责任和义务。请符合条件却仍未接种的人员尽快主动到辖区疫苗接种点接种新冠疫苗,尽快建立人群免疫屏障。
五、处理个人邮寄的境外物品或国内疫情中高风险地区及有本土病例发生地区的快递包裹时,要做好个人防护,尽量在室外拆包,落实好手卫生和物品消毒处理。同时正确处理冷鲜食品。
大庆市疾病预防控制中心
2021年8月5日
大庆市各县区疫情防控指挥部联系电话
让胡路区
0459-6352331
区值班室0459-5596291
萨尔图区
0459-6181900
高新区
0459-6040009 0459-6288901
红岗区
0459-6780888
大同区
0459-6161530
龙凤区
0459-6059157
0459-2767159
肇州县
0459-8520361
肇源县
0459-8241033
林甸县
0459-3317221(白)
0459-3323298(夜)
社区0459-3314119
乡镇0459-3322541
杜蒙县
社区0459-3422588
乡镇0459-3452053
大庆市各县区疾控中心联系电话
萨区疾控:0459-6279221
让区疾控:0459-6352591
龙凤疾控:0459-2767159
红岗疾控:0459-2799135
大同疾控:0459-6173877
肇州疾控:0459-8520511
肇源疾控:0459-8232328
林甸疾控:0459-3322473
杜蒙疾控:0459-3410143
国内近期有报告本土病例风险地区一览表





注:本表统计截至2021年8月5日20时00分
为精准做好我市新冠肺炎疫情“外防输入、内防反弹”常态化防控工作,克服麻痹思想、厌战情绪,有效控制和降低新冠肺炎疫情传播风险,现对广大市民朋友提出如下疫情防控建议:
一、请市民非必要勿前往中高风险地区,同时请广大市民非必要不离庆、不出省。近期有外地市旅居史的市民返庆后,请主动向社区报备并积极配合有关部门开展核酸检测,同时做好自我健康监测。尚未返庆人员,请提前向所属社区报告返庆时间、外出地点等。
二、密切关注国内疫情动态,有江苏南京、湖南张家界、河南郑州、江苏扬州、云南德宏等国内中高风险地区旅居史,有“魅力湘西”剧场、禄口机场、天府机场、郑州市第六医院等高风险场所暴露史,与已公布病例行动轨迹有交集的抵返庆人员,需立即主动向居住地所在社区及辖区疾控中心报备,主动报告14天内活动轨迹及接触史,并配合开展核酸检测及落实相关管控措施,若因不报备、不执行有关防控措施,影响疫情防控工作,将依法追究责任。
三、加强个人防护,做健康第一责任人。尽量避免前往人员密集场所,非必要不开展聚集性活动,白事简办,红事缓办。自觉做到少出门、不串门、不扎堆、不聚集。在人员密集和封闭场所,坚持科学规范佩戴口罩,养成勤洗手、常通风、“一米线”、公勺公筷、咳嗽礼仪等良好卫生习惯和健康生活方式。如出现发热、干咳、乏力、咽痛、嗅(味)觉减退、腹泻等新冠肺炎疑似症状,避免乘坐地铁、公交车等公共交通工具前往医院,应立即联系社区(村屯),并做好个人防护与隔离,等待安排专车转运或者自行驾车至定点医院发热门诊就医,配合落实相关管控措施。
四、及时主动接种新冠疫苗,筑起免疫屏障。近期我国多地发生德尔塔变异毒株引发的新冠病毒肺炎疫情。接种新冠病毒疫苗是预防新冠肺炎的有效措施,能够降低感染率、重症率和病死率,更是每一位公民应尽的责任和义务。请符合条件却仍未接种的人员尽快主动到辖区疫苗接种点接种新冠疫苗,尽快建立人群免疫屏障。
五、处理个人邮寄的境外物品或国内疫情中高风险地区及有本土病例发生地区的快递包裹时,要做好个人防护,尽量在室外拆包,落实好手卫生和物品消毒处理。同时正确处理冷鲜食品。
大庆市疾病预防控制中心
2021年8月5日
大庆市各县区疫情防控指挥部联系电话
让胡路区
0459-6352331
区值班室0459-5596291
萨尔图区
0459-6181900
高新区
0459-6040009 0459-6288901
红岗区
0459-6780888
大同区
0459-6161530
龙凤区
0459-6059157
0459-2767159
肇州县
0459-8520361
肇源县
0459-8241033
林甸县
0459-3317221(白)
0459-3323298(夜)
社区0459-3314119
乡镇0459-3322541
杜蒙县
社区0459-3422588
乡镇0459-3452053
大庆市各县区疾控中心联系电话
萨区疾控:0459-6279221
让区疾控:0459-6352591
龙凤疾控:0459-2767159
红岗疾控:0459-2799135
大同疾控:0459-6173877
肇州疾控:0459-8520511
肇源疾控:0459-8232328
林甸疾控:0459-3322473
杜蒙疾控:0459-3410143
- ·名单来啦!在大庆这些商家购车,可享...
- ·李岩松主持召开大庆市政府党组会议
- ·奋进“十五五” 阔步向未来丨大庆:践...
- ·锚定农业农村现代化 加快推进乡村全...
- ·大庆消费市场喜迎“开门红”新春“购...
- ·大庆:构建“4+8+N”体系 “激活”农...
- ·李岩松走访服务企业复工复产
- ·强力开局筑基“十五五” 转型破局提...
- ·@大庆人 2月25日起预约,这笔钱可退
- ·“新春第一会”的大庆底气!
- ·全省第二!大庆春节档电影票房超1200...
- ·奋进“十五五” | 办公桌“搬”到车间...
- ·李岩松围绕“人车雪”部署安全防范重...
- ·全力防风险保安全护稳定 确保群众平安...
- ·大庆市政府党组班子召开2025年度民主...









