您的位置 >> 图文报道
大庆市疾控风险提示(第375期): 云南省瑞丽市新增1处中风险地区,河南省商丘市新增5处中风险地区!非必要勿去此地!
时间:2021-08-14 09:31:46 来源:大庆市疾控中心
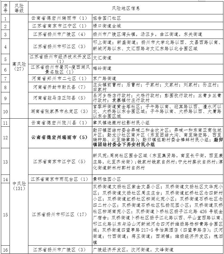
自2021年8月13日20:00起,将云南省瑞丽市勐卯镇团结村委会下弄安村民小组调整为中风险地区。
2021年8月13日20时起,将湖南省长沙市天心区赤岭路街道乾城嘉园小区调整为低风险地区。
2021年8月13日起,将河南省商丘市第一人民医院、帝景南苑北区、睢阳区妇幼保健院、虞城县人民医院东院区、虞城县谷熟镇刘大庄村委何庄村疫情风险等级调整为中风险地区。
大庆市疾病预防控制中心
2021年8月14日
2021年8月13日20时起,将湖南省长沙市天心区赤岭路街道乾城嘉园小区调整为低风险地区。
2021年8月13日起,将河南省商丘市第一人民医院、帝景南苑北区、睢阳区妇幼保健院、虞城县人民医院东院区、虞城县谷熟镇刘大庄村委何庄村疫情风险等级调整为中风险地区。
国内近期有报告本土病例风险地区一览表








为精准做好我市新冠肺炎疫情“外防输入、内防反弹”常态化防控工作,克服麻痹思想、厌战情绪,有效控制和降低新冠肺炎疫情传播风险,现对广大市民朋友提出如下疫情防控建议:
一、请市民非必要勿前往中高风险地区,同时请广大市民非必要不离庆、不出省。近期有外地市旅居史的市民返庆后,请主动向社区报备并积极配合有关部门开展核酸检测,同时做好自我健康监测,避免参加聚集性活动及避免前往人员密集场所。尚未返庆人员,请提前向所属社区报告返庆时间、外出地点等。
二、密切关注国内疫情动态,有江苏南京、湖南张家界、河南郑州、江苏扬州、云南德宏等国内中高风险地区旅居史,有“魅力湘西”剧场、禄口机场、天府机场、郑州市第六医院等高风险场所暴露史,与已公布病例行动轨迹有交集的抵返庆人员,需立即主动向居住地所在社区及辖区疾控中心报备,主动报告14天内活动轨迹及接触史,并配合开展核酸检测及落实相关管控措施,若因不报备、不执行有关防控措施,影响疫情防控工作,将依法追究责任。
三、加强个人防护,做健康第一责任人。非必要不开展聚集性活动,白事简办,红事缓办。自觉做到少出门、不串门、不扎堆、不聚集。在人员密集和封闭场所,坚持科学规范佩戴口罩,养成勤洗手、常通风、“一米线”、公勺公筷、咳嗽礼仪等良好卫生习惯和健康生活方式。如出现发热、干咳、乏力、咽痛、嗅(味)觉减退、腹泻等新冠肺炎疑似症状,避免乘坐地铁、公交车等公共交通工具前往医院,应立即联系社区(村屯),并做好个人防护与隔离,等待安排专车转运或者自行驾车至定点医院发热门诊就医,配合落实相关管控措施。
四、及时主动接种新冠疫苗,筑起免疫屏障。近期我国多地发生德尔塔变异毒株引发的新冠病毒肺炎疫情。接种新冠病毒疫苗是预防新冠肺炎的有效措施,能够降低感染率、重症率和病死率,更是每一位公民应尽的责任和义务。请符合条件却仍未接种的人员尽快主动到辖区疫苗接种点接种新冠疫苗,尽快建立人群免疫屏障。
五、处理个人邮寄的境外物品或国内疫情中高风险地区及有本土病例发生地区的快递包裹时,要做好个人防护,尽量在室外拆包,落实好手卫生和物品消毒处理。同时正确处理冷鲜食品。
一、请市民非必要勿前往中高风险地区,同时请广大市民非必要不离庆、不出省。近期有外地市旅居史的市民返庆后,请主动向社区报备并积极配合有关部门开展核酸检测,同时做好自我健康监测,避免参加聚集性活动及避免前往人员密集场所。尚未返庆人员,请提前向所属社区报告返庆时间、外出地点等。
二、密切关注国内疫情动态,有江苏南京、湖南张家界、河南郑州、江苏扬州、云南德宏等国内中高风险地区旅居史,有“魅力湘西”剧场、禄口机场、天府机场、郑州市第六医院等高风险场所暴露史,与已公布病例行动轨迹有交集的抵返庆人员,需立即主动向居住地所在社区及辖区疾控中心报备,主动报告14天内活动轨迹及接触史,并配合开展核酸检测及落实相关管控措施,若因不报备、不执行有关防控措施,影响疫情防控工作,将依法追究责任。
三、加强个人防护,做健康第一责任人。非必要不开展聚集性活动,白事简办,红事缓办。自觉做到少出门、不串门、不扎堆、不聚集。在人员密集和封闭场所,坚持科学规范佩戴口罩,养成勤洗手、常通风、“一米线”、公勺公筷、咳嗽礼仪等良好卫生习惯和健康生活方式。如出现发热、干咳、乏力、咽痛、嗅(味)觉减退、腹泻等新冠肺炎疑似症状,避免乘坐地铁、公交车等公共交通工具前往医院,应立即联系社区(村屯),并做好个人防护与隔离,等待安排专车转运或者自行驾车至定点医院发热门诊就医,配合落实相关管控措施。
四、及时主动接种新冠疫苗,筑起免疫屏障。近期我国多地发生德尔塔变异毒株引发的新冠病毒肺炎疫情。接种新冠病毒疫苗是预防新冠肺炎的有效措施,能够降低感染率、重症率和病死率,更是每一位公民应尽的责任和义务。请符合条件却仍未接种的人员尽快主动到辖区疫苗接种点接种新冠疫苗,尽快建立人群免疫屏障。
五、处理个人邮寄的境外物品或国内疫情中高风险地区及有本土病例发生地区的快递包裹时,要做好个人防护,尽量在室外拆包,落实好手卫生和物品消毒处理。同时正确处理冷鲜食品。
大庆市疾病预防控制中心
2021年8月14日
大庆市各县区疫情防控指挥部联系电话
让胡路区
0459-6352331
区值班室0459-5596291
萨尔图区
0459-6181900
高新区
0459-6040009 0459-6288901
红岗区
0459-6780888
大同区
0459-6161530
龙凤区
0459-6059157
0459-2767159
肇州县
0459-8520361
肇源县
0459-8241033
林甸县
0459-3317221(白)
0459-3323298(夜)
社区0459-3314119
乡镇0459-3322541
杜蒙县
社区0459-3422588
乡镇0459-3452053
大庆市各县区疾控中心联系电话
萨区疾控:0459-6279221
让区疾控:0459-6352591
龙凤疾控:0459-2767159
红岗疾控:0459-2799135
大同疾控:0459-6173877
肇州疾控:0459-8520511
肇源疾控:0459-8232328
林甸疾控:0459-3322473
杜蒙疾控:0459-3410143
让胡路区
0459-6352331
区值班室0459-5596291
萨尔图区
0459-6181900
高新区
0459-6040009 0459-6288901
红岗区
0459-6780888
大同区
0459-6161530
龙凤区
0459-6059157
0459-2767159
肇州县
0459-8520361
肇源县
0459-8241033
林甸县
0459-3317221(白)
0459-3323298(夜)
社区0459-3314119
乡镇0459-3322541
杜蒙县
社区0459-3422588
乡镇0459-3452053
大庆市各县区疾控中心联系电话
萨区疾控:0459-6279221
让区疾控:0459-6352591
龙凤疾控:0459-2767159
红岗疾控:0459-2799135
大同疾控:0459-6173877
肇州疾控:0459-8520511
肇源疾控:0459-8232328
林甸疾控:0459-3322473
杜蒙疾控:0459-3410143
- ·李世峰调研文旅产业发展及假期相关场...
- ·李世峰主持大庆市委常委会扩大会议
- ·李世峰到各县区调研、开展包联服务
- ·李世峰调研群众身边不正之风和腐败问...
- ·李岩松到企业调研宣讲政策、解决问题
- ·大庆师范学院召开建校60周年高质量发...
- ·李世峰主持召开专题会议研究推进大庆...
- ·关于推荐包蕾同志参加全国十佳新闻工...
- ·李岩松:有头有尾、善始善终做好供热...
- ·大庆举行危化品事故处置综合应急演练
- ·李岩松检查粉尘涉爆及危化企业问题整...
- ·李世峰主持大庆市委理论学习中心组集...
- ·李世峰调研大庆营商环境:市场主体感...
- ·李世峰:全方位提升大庆数字经济竞争...
- ·大庆市领导集体收看纪念中国人民抗日...














