您的位置 >> 图文报道
8月16日新冠疫苗接种提示:早接种,早保护!年满12周岁,带好证件,快去接种!
时间:2021-08-16 15:19:37 来源:
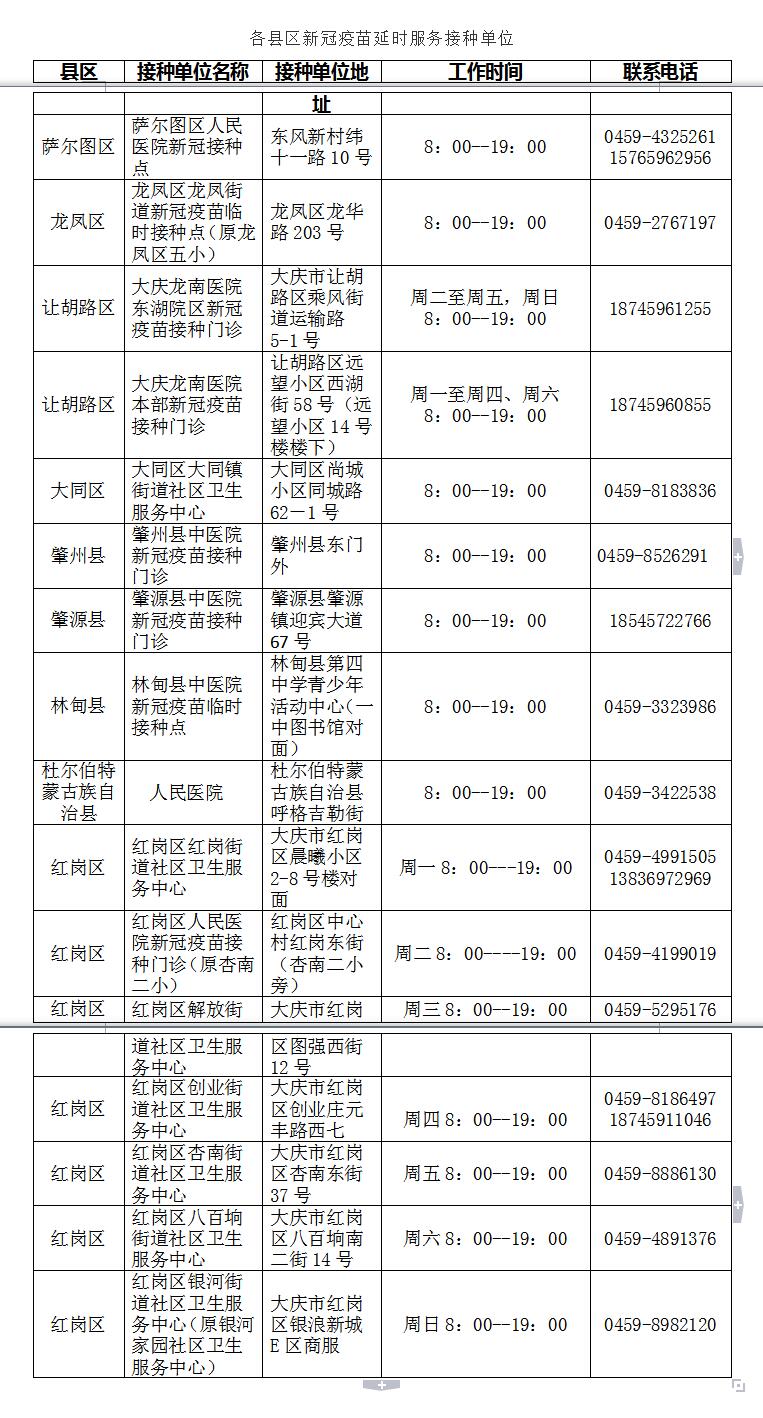
为保障我市居民新冠疫苗早接种早保护早受益,近期全市各县区每日均有1家接种单位开展延时服务,接种时间为早8点至晚19时、周六周日不休息,其他新冠疫苗接种单位按照县区指挥部的安排,有序开展新冠疫苗接种工作。
1.年龄满12周岁(未满18周岁)、无接种禁忌症、既往未接种新冠疫苗的人员,请持本人身份证、户口簿、监护人身份证,由监护人陪同就近接种。
2.年龄满18周岁、无接种禁忌症、既往未接种新冠疫苗的人员,请持本人身份证就近接种。
3、已接种新冠病毒灭活疫苗首针满21天未接种第二针的在庆人员主动前往接种单位接种第二针疫苗,尽早获得免疫保护。
提醒广大市民:14天内有外地旅居史的人员,须持72小时内核酸检测阴性报告前往接种或陪同他人接种。
请广大市民积极配合接种单位做好防疫措施,科学规范佩戴口罩,保持一米间距,配合查验健康码、行程码。
县区接种咨询电话
萨尔图区:0459-6181900
龙 凤 区:0459-2767159
让胡路区:0459-6357006
红 岗 区:0459-2799773
大 同 区:0459-6173877
肇 州 县:0459-8524886
肇 源 县:0459-8241032-8205
林 甸 县:0459-3326890
杜尔伯特蒙古族自治县:0459-3438445
1.年龄满12周岁(未满18周岁)、无接种禁忌症、既往未接种新冠疫苗的人员,请持本人身份证、户口簿、监护人身份证,由监护人陪同就近接种。
2.年龄满18周岁、无接种禁忌症、既往未接种新冠疫苗的人员,请持本人身份证就近接种。
3、已接种新冠病毒灭活疫苗首针满21天未接种第二针的在庆人员主动前往接种单位接种第二针疫苗,尽早获得免疫保护。
提醒广大市民:14天内有外地旅居史的人员,须持72小时内核酸检测阴性报告前往接种或陪同他人接种。
请广大市民积极配合接种单位做好防疫措施,科学规范佩戴口罩,保持一米间距,配合查验健康码、行程码。

县区接种咨询电话
萨尔图区:0459-6181900
龙 凤 区:0459-2767159
让胡路区:0459-6357006
红 岗 区:0459-2799773
大 同 区:0459-6173877
肇 州 县:0459-8524886
肇 源 县:0459-8241032-8205
林 甸 县:0459-3326890
杜尔伯特蒙古族自治县:0459-3438445

- ·李世峰调研文旅产业发展及假期相关场...
- ·李世峰主持大庆市委常委会扩大会议
- ·李世峰到各县区调研、开展包联服务
- ·李世峰调研群众身边不正之风和腐败问...
- ·李岩松到企业调研宣讲政策、解决问题
- ·大庆师范学院召开建校60周年高质量发...
- ·李世峰主持召开专题会议研究推进大庆...
- ·关于推荐包蕾同志参加全国十佳新闻工...
- ·李岩松:有头有尾、善始善终做好供热...
- ·大庆举行危化品事故处置综合应急演练
- ·李岩松检查粉尘涉爆及危化企业问题整...
- ·李世峰主持大庆市委理论学习中心组集...
- ·李世峰调研大庆营商环境:市场主体感...
- ·李世峰:全方位提升大庆数字经济竞争...
- ·大庆市领导集体收看纪念中国人民抗日...














