您的位置 >> 图文报道
大庆市疾控风险提示(第545期): 黑龙江省黑河市新增1处高风险地区,14处中风险地区!非必要勿前往!
时间:2021-11-02 12:58:16 来源:大庆市疾病预防控制中心
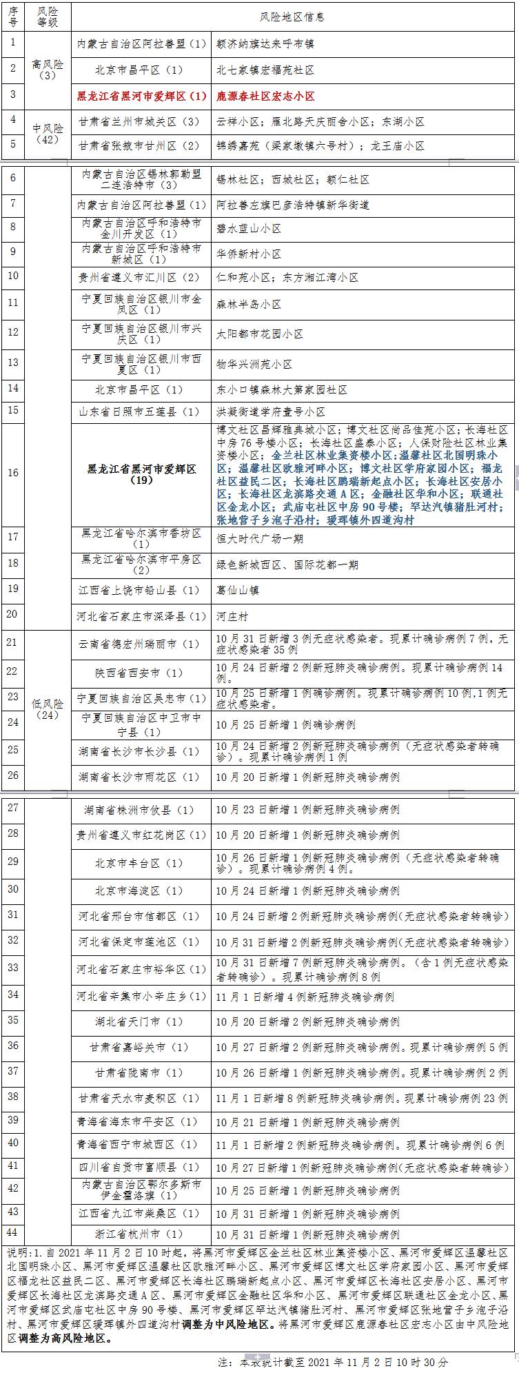
11月2日10时起,黑河市爱辉区金兰社区林业集资楼小区、黑河市爱辉区温馨社区北国明珠小区、黑河市爱辉区温馨社区欧雅河畔小区、黑河市爱辉区博文社区学府家园小区、黑河市爱辉区福龙社区益民二区、黑河市爱辉区长海社区鹏瑞新起点小区、黑河市爱辉区长海社区安居小区、黑河市爱辉区长海社区龙滨路交通A区、黑河市爱辉区金融社区华和小区、黑河市爱辉区联通社区金龙小区、黑河市爱辉区武庙屯社区中房90号楼、黑河市爱辉区罕达汽镇猪肚河村、黑河市爱辉区张地营子乡泡子沿村、黑河市爱辉区瑷珲镇外四道沟村调整为中风险地区。
黑河市爱辉区鹿源春社区宏志小区由中风险地区调整为高风险地区。其他地区风险等级不变。
黑河市爱辉区鹿源春社区宏志小区由中风险地区调整为高风险地区。其他地区风险等级不变。
国内近期有报告本土病例风险地区一览表


为精准做好我市新冠肺炎疫情“外防输入、内防反弹”常态化防控工作,坚决克服麻痹思想、厌战情绪,有效控制和降低新冠肺炎疫情输入风险,现对广大市民提出如下疫情防控建议:
一、非必要勿前往黑河市爱辉区鹿源春社区宏志小区、金兰社区林业集资楼小区、黑河市爱辉区温馨社区北国明珠小区、黑河市爱辉区温馨社区欧雅河畔小区、黑河市爱辉区博文社区学府家园小区、黑河市爱辉区福龙社区益民二区、黑河市爱辉区长海社区鹏瑞新起点小区、黑河市爱辉区长海社区安居小区、黑河市爱辉区长海社区龙滨路交通A区、黑河市爱辉区金融社区华和小区、黑河市爱辉区联通社区金龙小区、黑河市爱辉区武庙屯社区中房90号楼、黑河市爱辉区罕达汽镇猪肚河村、黑河市爱辉区张地营子乡泡子沿村、黑河市爱辉区瑷珲镇外四道沟村及国内已公布的中高风险地区。如必须前往需提前向社区、村屯或属地疾控中心报备,同时做好个人防护。请与已公布病例轨迹有交集人员及近期有(黑龙江黑河市、哈尔滨市香坊区、平房区,山东省日照市,北京昌平区、丰台区、海淀区,河北石家庄市、邢台市、保定市、廊坊市,甘肃张掖市、酒泉市、嘉峪关市、陇南市、天水市、兰州市,内蒙古自治区阿拉善盟、锡林郭勒盟二连浩特市、呼和浩特市、鄂尔多斯市,陕西西安市,宁夏回族自治区中卫市、银川市、吴忠市、青铜峡市,贵州遵义市,湖南长沙市、株洲市,湖北天门市,青海海东市、西宁市,云南省德宏州瑞丽市、陇川县、芒市,四川省自贡市,新疆伊犁州霍尔果斯市、乌鲁木齐市、江西省上饶市铅山县、九江市柴桑区)等地旅居史人员主动报备。主动报告14天内活动轨迹及接触史,不参加集聚性活动,不去人员密集的公共场所,积极配合开展核酸检测及落实相关管控措施。若因不报备、不执行有关防控措施,影响疫情防控工作,将依法追究相应责任。
二、全市各宾馆、酒店、民宿等提供住宿的单位需严格落实对所有入住旅客测温、查验健康码和行程码,如发现有中高风险地区或有病例发生地区旅居史的来庆人员,要及时向所在社区(村屯)或属地疾控中心报备,并配合落实相关管控措施。
三、加强个人防护,做健康第一责任人。非必要不开展聚集性活动。在人员密集和封闭场所,坚持科学规范佩戴口罩,养成勤洗手、常通风、“一米线”、公勺公筷、咳嗽礼仪等良好卫生习惯和健康生活方式。如出现发热、干咳、乏力、咽痛、嗅(味)觉减退、腹泻等新冠肺炎疑似症状,避免乘坐地铁、公交车等公共交通工具前往医院,应立即联系社区(村屯),并做好个人防护与隔离,等待安排专车转运或者自行驾车至定点医院发热门诊就医,配合落实相关管控措施。
四、及时主动接种新冠疫苗,筑起免疫屏障。近期国内多地发生新冠病毒肺炎散发病例,接种新冠病毒疫苗是预防新冠肺炎的有效措施,能够降低感染率、重症率和病死率,更是每一位公民应尽的责任和义务。请符合条件却仍未接种的人员,包括未完成全程接种的人员尽快主动到辖区疫苗接种点接种新冠疫苗,尽快建立人群免疫屏障。
五、处理个人邮寄的境外物品或国内涉疫地区的快递包裹时,要做好个人防护,尽量在室外拆包,落实好手卫生和物品消毒处理。同时正确处理冷鲜食品。
一、非必要勿前往黑河市爱辉区鹿源春社区宏志小区、金兰社区林业集资楼小区、黑河市爱辉区温馨社区北国明珠小区、黑河市爱辉区温馨社区欧雅河畔小区、黑河市爱辉区博文社区学府家园小区、黑河市爱辉区福龙社区益民二区、黑河市爱辉区长海社区鹏瑞新起点小区、黑河市爱辉区长海社区安居小区、黑河市爱辉区长海社区龙滨路交通A区、黑河市爱辉区金融社区华和小区、黑河市爱辉区联通社区金龙小区、黑河市爱辉区武庙屯社区中房90号楼、黑河市爱辉区罕达汽镇猪肚河村、黑河市爱辉区张地营子乡泡子沿村、黑河市爱辉区瑷珲镇外四道沟村及国内已公布的中高风险地区。如必须前往需提前向社区、村屯或属地疾控中心报备,同时做好个人防护。请与已公布病例轨迹有交集人员及近期有(黑龙江黑河市、哈尔滨市香坊区、平房区,山东省日照市,北京昌平区、丰台区、海淀区,河北石家庄市、邢台市、保定市、廊坊市,甘肃张掖市、酒泉市、嘉峪关市、陇南市、天水市、兰州市,内蒙古自治区阿拉善盟、锡林郭勒盟二连浩特市、呼和浩特市、鄂尔多斯市,陕西西安市,宁夏回族自治区中卫市、银川市、吴忠市、青铜峡市,贵州遵义市,湖南长沙市、株洲市,湖北天门市,青海海东市、西宁市,云南省德宏州瑞丽市、陇川县、芒市,四川省自贡市,新疆伊犁州霍尔果斯市、乌鲁木齐市、江西省上饶市铅山县、九江市柴桑区)等地旅居史人员主动报备。主动报告14天内活动轨迹及接触史,不参加集聚性活动,不去人员密集的公共场所,积极配合开展核酸检测及落实相关管控措施。若因不报备、不执行有关防控措施,影响疫情防控工作,将依法追究相应责任。
二、全市各宾馆、酒店、民宿等提供住宿的单位需严格落实对所有入住旅客测温、查验健康码和行程码,如发现有中高风险地区或有病例发生地区旅居史的来庆人员,要及时向所在社区(村屯)或属地疾控中心报备,并配合落实相关管控措施。
三、加强个人防护,做健康第一责任人。非必要不开展聚集性活动。在人员密集和封闭场所,坚持科学规范佩戴口罩,养成勤洗手、常通风、“一米线”、公勺公筷、咳嗽礼仪等良好卫生习惯和健康生活方式。如出现发热、干咳、乏力、咽痛、嗅(味)觉减退、腹泻等新冠肺炎疑似症状,避免乘坐地铁、公交车等公共交通工具前往医院,应立即联系社区(村屯),并做好个人防护与隔离,等待安排专车转运或者自行驾车至定点医院发热门诊就医,配合落实相关管控措施。
四、及时主动接种新冠疫苗,筑起免疫屏障。近期国内多地发生新冠病毒肺炎散发病例,接种新冠病毒疫苗是预防新冠肺炎的有效措施,能够降低感染率、重症率和病死率,更是每一位公民应尽的责任和义务。请符合条件却仍未接种的人员,包括未完成全程接种的人员尽快主动到辖区疫苗接种点接种新冠疫苗,尽快建立人群免疫屏障。
五、处理个人邮寄的境外物品或国内涉疫地区的快递包裹时,要做好个人防护,尽量在室外拆包,落实好手卫生和物品消毒处理。同时正确处理冷鲜食品。
大庆市疾病预防控制中心
2021年11月2日
2021年11月2日
大庆市各县区疫情防控
指挥部联系电话
让胡路区
0459-6352331
区值班室0459-5596291
萨尔图区
0459-6181900
高新区
0459-6040009 0459-6288901
红岗区
0459-6780888
大同区
0459-6161530
龙凤区
0459-6059157
0459-2767159
肇州县
0459-8520361
肇源县
0459-8241033
林甸县
0459-3317221
社区0459-3314119
乡镇0459-3322541
杜蒙县
社区0459-3422588
乡镇0459-3452053
大庆市各县区
疾控中心联系电话
萨区疾控:0459-6279221
让区疾控:0459-6352591
龙凤疾控:0459-2767159
红岗疾控:0459-2799135
大同疾控:0459-6173877
肇州疾控:0459-8520511
肇源疾控:0459-8232328
林甸疾控:0459-3322473
杜蒙疾控:0459-3410143
指挥部联系电话
让胡路区
0459-6352331
区值班室0459-5596291
萨尔图区
0459-6181900
高新区
0459-6040009 0459-6288901
红岗区
0459-6780888
大同区
0459-6161530
龙凤区
0459-6059157
0459-2767159
肇州县
0459-8520361
肇源县
0459-8241033
林甸县
0459-3317221
社区0459-3314119
乡镇0459-3322541
杜蒙县
社区0459-3422588
乡镇0459-3452053
大庆市各县区
疾控中心联系电话
萨区疾控:0459-6279221
让区疾控:0459-6352591
龙凤疾控:0459-2767159
红岗疾控:0459-2799135
大同疾控:0459-6173877
肇州疾控:0459-8520511
肇源疾控:0459-8232328
林甸疾控:0459-3322473
杜蒙疾控:0459-3410143
- ·李世峰调研文旅产业发展及假期相关场...
- ·李世峰主持大庆市委常委会扩大会议
- ·李世峰到各县区调研、开展包联服务
- ·李世峰调研群众身边不正之风和腐败问...
- ·李岩松到企业调研宣讲政策、解决问题
- ·大庆师范学院召开建校60周年高质量发...
- ·李世峰主持召开专题会议研究推进大庆...
- ·关于推荐包蕾同志参加全国十佳新闻工...
- ·李岩松:有头有尾、善始善终做好供热...
- ·大庆举行危化品事故处置综合应急演练
- ·李岩松检查粉尘涉爆及危化企业问题整...
- ·李世峰主持大庆市委理论学习中心组集...
- ·李世峰调研大庆营商环境:市场主体感...
- ·李世峰:全方位提升大庆数字经济竞争...
- ·大庆市领导集体收看纪念中国人民抗日...














