您的位置 >> 图文报道
大庆市疾控风险提示(第817期):陕西省西安市新增5处中风险地区!非必要勿前往!
时间:2021-12-17 13:59:52 来源:大庆疾控中心
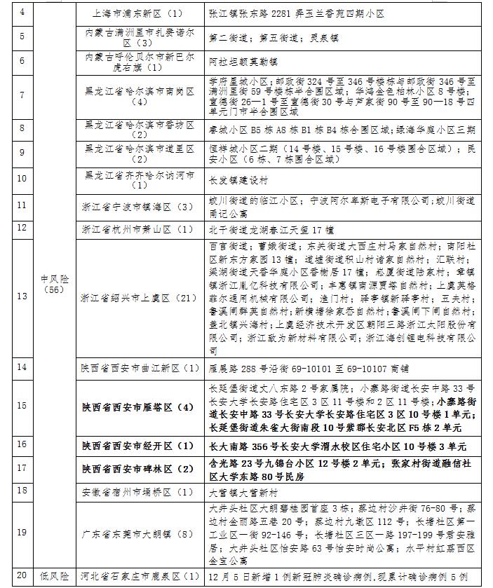
自2021年12月16日起,陕西省西安市经开区长大南路356号长安大学渭水校区住宅小区10号楼3单元、西安市碑林区含光路23号九锦台小区12号楼2单元、西安市雁塔区小寨路街道长安中路33号长安大学长安路住宅区3区10号楼1单元、西安市碑林区张家村街道融信社区大学东路80号民房、西安市雁塔区长延堡街道朱雀大街南段10号紫郡长安北区F5栋2单元,调整为中风险地区。
自2021年12月16日24时起,黑龙江省哈尔滨市南岗区农垦小区、巴陵街84号至光芒街与巴陵街至光芒街68号半围合楼栋、宣庆街55号院、悦山国际小区、冬奥村(一期、二期)、华鸿国际中心(1号楼、2号楼、写字楼)、道外区龙信家园小区、香坊区新松茂樾山二期、东升家园小区、菜艺街123号、温哥华森林小区二期、公滨路396号院、珠江帝景小区、乐山路1号(科技公寓1号院、2号院、建北街56号、58号合围区域)、旭升街91号(哈汽501栋、哈汽503栋、哈锅55栋合围区域)、松北区地恒托斯卡纳四期B23栋调整为低风险地区。
因近14天无新发阳性感染者病例解除低风险管控地区如下:上海市嘉定区、杨浦区;北京市海淀区;陕西省咸阳市。
12月16日四川省成都市新增1例新冠肺炎确诊病例。
目前,全国现有高风险地区12个、中风险地区56个。

大庆市各县区疫情防控
指挥部联系电话
让胡路区
0459-6352331
区值班室0459-5596291
萨尔图区
0459-6181900
高新区
0459-6040009
0459-6288901
红岗区
0459-6780888
大同区
0459-6161530
龙凤区
0459-6059157
0459-2767159
肇州县
0459-8520361
肇源县
0459-8241033
林甸县
0459-3317221
社区0459-3314119
乡镇0459-3322541
杜蒙县
社区0459-3422588
乡镇0459-3452053
大庆市各县区
疾控中心联系电话
萨区疾控:0459-6279221
让区疾控:0459-6352591
龙凤疾控:0459-2767159
红岗疾控:0459-2799135
大同疾控:0459-6173877
肇州疾控:0459-8520511
肇源疾控:0459-8232328
林甸疾控:0459-3322473
杜蒙疾控:0459-3410143
自2021年12月16日24时起,黑龙江省哈尔滨市南岗区农垦小区、巴陵街84号至光芒街与巴陵街至光芒街68号半围合楼栋、宣庆街55号院、悦山国际小区、冬奥村(一期、二期)、华鸿国际中心(1号楼、2号楼、写字楼)、道外区龙信家园小区、香坊区新松茂樾山二期、东升家园小区、菜艺街123号、温哥华森林小区二期、公滨路396号院、珠江帝景小区、乐山路1号(科技公寓1号院、2号院、建北街56号、58号合围区域)、旭升街91号(哈汽501栋、哈汽503栋、哈锅55栋合围区域)、松北区地恒托斯卡纳四期B23栋调整为低风险地区。
因近14天无新发阳性感染者病例解除低风险管控地区如下:上海市嘉定区、杨浦区;北京市海淀区;陕西省咸阳市。
12月16日四川省成都市新增1例新冠肺炎确诊病例。
目前,全国现有高风险地区12个、中风险地区56个。



为精准做好我市新冠肺炎疫情“外防输入、内防反弹”应急状态下疫情防控工作,坚决克服麻痹思想、厌战情绪,有效控制和降低新冠肺炎疫情输入风险,现对广大市民提出如下疫情防控建议:
一、非必要勿前往陕西省西安市经开区长大南路356号长安大学渭水校区住宅小区10号楼3单元、西安市碑林区含光路23号九锦台小区12号楼2单元、西安市雁塔区小寨路街道长安中路33号长安大学长安路住宅区3区10号楼1单元、西安市碑林区张家村街道融信社区大学东路80号民房、西安市雁塔区长延堡街道朱雀大街南段10号紫郡长安北区F5栋2单元、有病例发生地区及国内已公布的高中风险地区。如必须前往需提前向社区、村屯或属地疾控中心报备,同时做好个人防护。请与已公布病例轨迹有交集人员及有高中风险地区旅居史人员主动报备。主动报告14天内活动轨迹及接触史,不参加集聚性活动,不去人员密集的公共场所,积极配合开展核酸检测及落实相关管控措施。若因不报备、不执行有关防控措施,影响疫情防控工作,将依法追究相应责任。
二、所有抵返庆人员,抵返我市前均需提前2-3天,使用手机扫描“返庆人员登记”二维码(见下图),如实完整填写信息,并向居住地社区报备。
一、非必要勿前往陕西省西安市经开区长大南路356号长安大学渭水校区住宅小区10号楼3单元、西安市碑林区含光路23号九锦台小区12号楼2单元、西安市雁塔区小寨路街道长安中路33号长安大学长安路住宅区3区10号楼1单元、西安市碑林区张家村街道融信社区大学东路80号民房、西安市雁塔区长延堡街道朱雀大街南段10号紫郡长安北区F5栋2单元、有病例发生地区及国内已公布的高中风险地区。如必须前往需提前向社区、村屯或属地疾控中心报备,同时做好个人防护。请与已公布病例轨迹有交集人员及有高中风险地区旅居史人员主动报备。主动报告14天内活动轨迹及接触史,不参加集聚性活动,不去人员密集的公共场所,积极配合开展核酸检测及落实相关管控措施。若因不报备、不执行有关防控措施,影响疫情防控工作,将依法追究相应责任。
二、所有抵返庆人员,抵返我市前均需提前2-3天,使用手机扫描“返庆人员登记”二维码(见下图),如实完整填写信息,并向居住地社区报备。
三、全市各宾馆、酒店、民宿等提供住宿的单位需严格落实对所有入住旅客测温、查验健康码和行程码,如发现有中高风险地区或有病例发生地区旅居史的来庆人员,要及时向所在社区(村屯)或属地疾控中心报备,并配合落实相关管控措施。
四、加强个人防护,做健康第一责任人。非必要不开展聚集性活动。在人员密集和封闭场所,坚持科学规范佩戴口罩,养成勤洗手、常通风、“一米线”、公勺公筷、咳嗽礼仪等良好卫生习惯和健康生活方式。如出现发热、乏力、肌痛、腹泻、干咳、鼻塞、流涕、咽痛、嗅觉味觉减退、结膜炎等新冠肺炎“十大症状”,请勿自行服药,需佩戴口罩尽快到就近的医疗机构发热门诊就医,就诊过程中避免乘坐公共交通工具,并配合落实相关管控措施。
五、及时主动接种新冠疫苗,筑起免疫屏障。近期国内多地发生新冠病毒肺炎散发病例,接种新冠病毒疫苗是预防新冠肺炎的有效措施,能够降低感染率、重症率和病死率,更是每一位公民应尽的责任和义务。请符合条件却仍未接种的人员,包括未完成全程接种的人员尽快主动到辖区疫苗接种点接种新冠疫苗,尽快建立人群免疫屏障。
六、处理个人邮寄的境外物品或国内涉疫地区的快递包裹时,要做好个人防护,尽量在室外拆包,落实好手卫生和物品消毒处理。同时正确处理冷鲜食品。
四、加强个人防护,做健康第一责任人。非必要不开展聚集性活动。在人员密集和封闭场所,坚持科学规范佩戴口罩,养成勤洗手、常通风、“一米线”、公勺公筷、咳嗽礼仪等良好卫生习惯和健康生活方式。如出现发热、乏力、肌痛、腹泻、干咳、鼻塞、流涕、咽痛、嗅觉味觉减退、结膜炎等新冠肺炎“十大症状”,请勿自行服药,需佩戴口罩尽快到就近的医疗机构发热门诊就医,就诊过程中避免乘坐公共交通工具,并配合落实相关管控措施。
五、及时主动接种新冠疫苗,筑起免疫屏障。近期国内多地发生新冠病毒肺炎散发病例,接种新冠病毒疫苗是预防新冠肺炎的有效措施,能够降低感染率、重症率和病死率,更是每一位公民应尽的责任和义务。请符合条件却仍未接种的人员,包括未完成全程接种的人员尽快主动到辖区疫苗接种点接种新冠疫苗,尽快建立人群免疫屏障。
六、处理个人邮寄的境外物品或国内涉疫地区的快递包裹时,要做好个人防护,尽量在室外拆包,落实好手卫生和物品消毒处理。同时正确处理冷鲜食品。
大庆市疾病预防控制中心
2021年12月17日
2021年12月17日
大庆市各县区疫情防控
指挥部联系电话
让胡路区
0459-6352331
区值班室0459-5596291
萨尔图区
0459-6181900
高新区
0459-6040009
0459-6288901
红岗区
0459-6780888
大同区
0459-6161530
龙凤区
0459-6059157
0459-2767159
肇州县
0459-8520361
肇源县
0459-8241033
林甸县
0459-3317221
社区0459-3314119
乡镇0459-3322541
杜蒙县
社区0459-3422588
乡镇0459-3452053
大庆市各县区
疾控中心联系电话
萨区疾控:0459-6279221
让区疾控:0459-6352591
龙凤疾控:0459-2767159
红岗疾控:0459-2799135
大同疾控:0459-6173877
肇州疾控:0459-8520511
肇源疾控:0459-8232328
林甸疾控:0459-3322473
杜蒙疾控:0459-3410143
- ·李世峰调研文旅产业发展及假期相关场...
- ·李世峰主持大庆市委常委会扩大会议
- ·李世峰到各县区调研、开展包联服务
- ·李世峰调研群众身边不正之风和腐败问...
- ·李岩松到企业调研宣讲政策、解决问题
- ·大庆师范学院召开建校60周年高质量发...
- ·李世峰主持召开专题会议研究推进大庆...
- ·关于推荐包蕾同志参加全国十佳新闻工...
- ·李岩松:有头有尾、善始善终做好供热...
- ·大庆举行危化品事故处置综合应急演练
- ·李岩松检查粉尘涉爆及危化企业问题整...
- ·李世峰主持大庆市委理论学习中心组集...
- ·李世峰调研大庆营商环境:市场主体感...
- ·李世峰:全方位提升大庆数字经济竞争...
- ·大庆市领导集体收看纪念中国人民抗日...














