您的位置 >> 图文报道
大庆市疾控风险提示(第857期):云南省昆明市新增1处中风险地区!陕西省西安市新增4处中风险地区!非必要勿前往!
时间:2021-12-26 07:52:15 来源:大庆市疾病预防控制中心
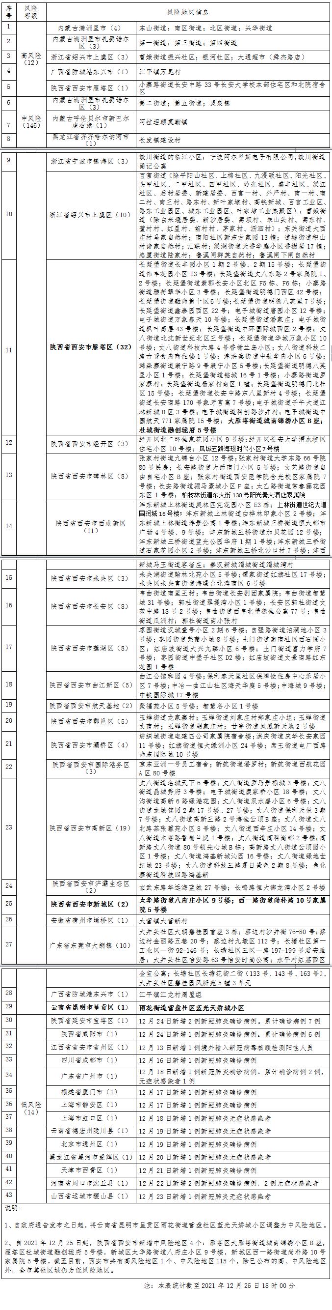
12月25日,云南省昆明市应对新型冠状病毒感染肺炎疫情防控工作新闻发布会公布,自政府通告发布之日起,将昆明市呈贡区雨花街道营盘社区蓝光天娇城小区调整为中风险地区。
自2021年12月25日起,陕西省西安市新增中风险地区4个:雁塔区大雁塔街道城南锦绣小区B座,雁塔区杜城街道融创珑府5号楼,新城区太华路街道八府庄小区9号楼,新城区西一路街道尚朴路10号家属院5号楼。截至目前,西安市共有高风险地区1个、中风险地区115个,
目前,全国现有高风险地区12个、中风险地区146个。
大庆市各县区疫情防控
指挥部联系电话
让胡路区
0459-6352331
区值班室0459-5596291
萨尔图区
0459-6181900
高新区
0459-6040009
0459-6288901
红岗区
0459-6780888
大同区
0459-6161530
龙凤区
0459-6059157
0459-2767159
肇州县
0459-8520361
肇源县
0459-8241033
林甸县
0459-3317221
社区0459-3314119
乡镇0459-3322541
杜蒙县
社区0459-3422588
乡镇0459-3452053
大庆市各县区
疾控中心联系电话
萨区疾控:0459-6279221
让区疾控:0459-6352591
龙凤疾控:0459-2767159
红岗疾控:0459-2799135
大同疾控:0459-6173877
肇州疾控:0459-8520511
肇源疾控:0459-8232328
林甸疾控:0459-3322473
杜蒙疾控:0459-3410143
自2021年12月25日起,陕西省西安市新增中风险地区4个:雁塔区大雁塔街道城南锦绣小区B座,雁塔区杜城街道融创珑府5号楼,新城区太华路街道八府庄小区9号楼,新城区西一路街道尚朴路10号家属院5号楼。截至目前,西安市共有高风险地区1个、中风险地区115个,
目前,全国现有高风险地区12个、中风险地区146个。
国内近期有报告本土病例风险地区一览表


为精准做好我市新冠肺炎疫情“外防输入、内防反弹”应急状态下疫情防控工作,坚决克服麻痹思想、厌战情绪,有效控制和降低新冠肺炎疫情输入风险,现对广大市民提出如下疫情防控建议:
一、非必要勿前往云南省昆明市呈贡区雨花街道营盘社区蓝光天娇城小区;陕西省西安市雁塔区大雁塔街道城南锦绣小区B座,雁塔区杜城街道融创珑府5号楼,新城区太华路街道八府庄小区9号楼,新城区西一路街道尚朴路10号家属院5号楼、有病例发生地区及国内已公布的高中风险地区。如必须前往需提前向社区、村屯或属地疾控中心报备,同时做好个人防护。请与已公布病例轨迹有交集人员及有高中风险地区旅居史人员主动报备。主动报告14天内活动轨迹及接触史,不参加集聚性活动,不去人员密集的公共场所,积极配合开展核酸检测及落实相关管控措施。若因不报备、不执行有关防控措施,影响疫情防控工作,将依法追究相应责任。
二、所有抵返庆人员,抵返我市前均需提前2-3天,使用手机扫描“返庆人员登记”二维码(见下图),如实完整填写信息,并向居住地社区报备。
一、非必要勿前往云南省昆明市呈贡区雨花街道营盘社区蓝光天娇城小区;陕西省西安市雁塔区大雁塔街道城南锦绣小区B座,雁塔区杜城街道融创珑府5号楼,新城区太华路街道八府庄小区9号楼,新城区西一路街道尚朴路10号家属院5号楼、有病例发生地区及国内已公布的高中风险地区。如必须前往需提前向社区、村屯或属地疾控中心报备,同时做好个人防护。请与已公布病例轨迹有交集人员及有高中风险地区旅居史人员主动报备。主动报告14天内活动轨迹及接触史,不参加集聚性活动,不去人员密集的公共场所,积极配合开展核酸检测及落实相关管控措施。若因不报备、不执行有关防控措施,影响疫情防控工作,将依法追究相应责任。
二、所有抵返庆人员,抵返我市前均需提前2-3天,使用手机扫描“返庆人员登记”二维码(见下图),如实完整填写信息,并向居住地社区报备。

三、全市各宾馆、酒店、民宿等提供住宿的单位需严格落实对所有入住旅客测温、查验健康码和行程码,如发现有中高风险地区或有病例发生地区旅居史的来庆人员,要及时向所在社区(村屯)或属地疾控中心报备,并配合落实相关管控措施。
四、加强个人防护,做健康第一责任人。非必要不开展聚集性活动。在人员密集和封闭场所,坚持科学规范佩戴口罩,养成勤洗手、常通风、“一米线”、公勺公筷、咳嗽礼仪等良好卫生习惯和健康生活方式。如出现发热、乏力、肌痛、腹泻、干咳、鼻塞、流涕、咽痛、嗅觉味觉减退、结膜炎等新冠肺炎“十大症状”,请勿自行服药,需佩戴口罩尽快到就近的医疗机构发热门诊就医,就诊过程中避免乘坐公共交通工具,并配合落实相关管控措施。
五、及时主动接种新冠疫苗,筑起免疫屏障。近期国内多地发生新冠病毒肺炎散发病例,接种新冠病毒疫苗是预防新冠肺炎的有效措施,能够降低感染率、重症率和病死率,更是每一位公民应尽的责任和义务。请符合条件却仍未接种的人员,包括未完成全程接种的人员尽快主动到辖区疫苗接种点接种新冠疫苗,尽快建立人群免疫屏障。
六、处理个人邮寄的境外物品或国内涉疫地区的快递包裹时,要做好个人防护,尽量在室外拆包,落实好手卫生和物品消毒处理。同时正确处理冷鲜食品。
四、加强个人防护,做健康第一责任人。非必要不开展聚集性活动。在人员密集和封闭场所,坚持科学规范佩戴口罩,养成勤洗手、常通风、“一米线”、公勺公筷、咳嗽礼仪等良好卫生习惯和健康生活方式。如出现发热、乏力、肌痛、腹泻、干咳、鼻塞、流涕、咽痛、嗅觉味觉减退、结膜炎等新冠肺炎“十大症状”,请勿自行服药,需佩戴口罩尽快到就近的医疗机构发热门诊就医,就诊过程中避免乘坐公共交通工具,并配合落实相关管控措施。
五、及时主动接种新冠疫苗,筑起免疫屏障。近期国内多地发生新冠病毒肺炎散发病例,接种新冠病毒疫苗是预防新冠肺炎的有效措施,能够降低感染率、重症率和病死率,更是每一位公民应尽的责任和义务。请符合条件却仍未接种的人员,包括未完成全程接种的人员尽快主动到辖区疫苗接种点接种新冠疫苗,尽快建立人群免疫屏障。
六、处理个人邮寄的境外物品或国内涉疫地区的快递包裹时,要做好个人防护,尽量在室外拆包,落实好手卫生和物品消毒处理。同时正确处理冷鲜食品。
大庆市疾病预防控制中心
2021年12月25日
2021年12月25日
大庆市各县区疫情防控
指挥部联系电话
让胡路区
0459-6352331
区值班室0459-5596291
萨尔图区
0459-6181900
高新区
0459-6040009
0459-6288901
红岗区
0459-6780888
大同区
0459-6161530
龙凤区
0459-6059157
0459-2767159
肇州县
0459-8520361
肇源县
0459-8241033
林甸县
0459-3317221
社区0459-3314119
乡镇0459-3322541
杜蒙县
社区0459-3422588
乡镇0459-3452053
大庆市各县区
疾控中心联系电话
萨区疾控:0459-6279221
让区疾控:0459-6352591
龙凤疾控:0459-2767159
红岗疾控:0459-2799135
大同疾控:0459-6173877
肇州疾控:0459-8520511
肇源疾控:0459-8232328
林甸疾控:0459-3322473
杜蒙疾控:0459-3410143
- ·名单来啦!在大庆这些商家购车,可享...
- ·李岩松主持召开大庆市政府党组会议
- ·奋进“十五五” 阔步向未来丨大庆:践...
- ·锚定农业农村现代化 加快推进乡村全...
- ·大庆消费市场喜迎“开门红”新春“购...
- ·大庆:构建“4+8+N”体系 “激活”农...
- ·李岩松走访服务企业复工复产
- ·强力开局筑基“十五五” 转型破局提...
- ·@大庆人 2月25日起预约,这笔钱可退
- ·“新春第一会”的大庆底气!
- ·全省第二!大庆春节档电影票房超1200...
- ·奋进“十五五” | 办公桌“搬”到车间...
- ·李岩松围绕“人车雪”部署安全防范重...
- ·全力防风险保安全护稳定 确保群众平安...
- ·大庆市政府党组班子召开2025年度民主...









