您的位置 >> 图文报道
大庆市疾控风险提示2022(第226期):杭州新增1处高风险地区、11处中风险地区,绥芬河新增10处中风险地区!非必要勿前往!
时间:2022-01-30 09:56:12 来源:大庆市疾病预防控制中心
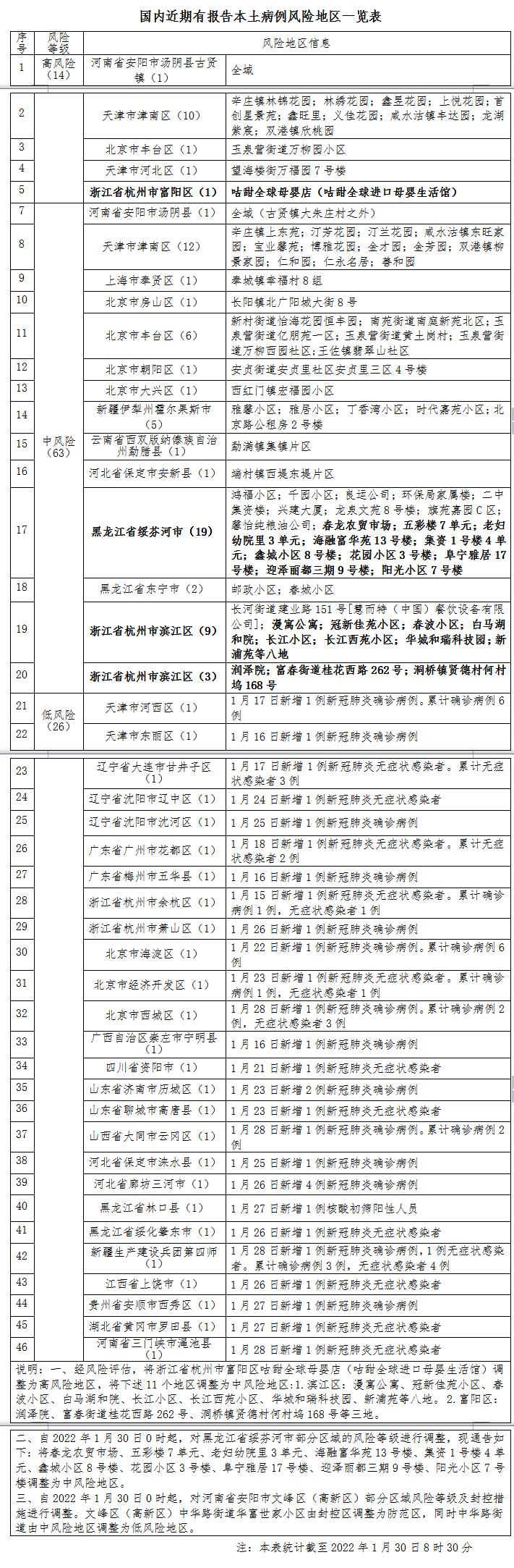
2022年1月29日,浙江省杭州市新型冠状病毒肺炎疫情防控工作领导小组办公室发布,根据杭州市新冠肺炎疫情情况,按照国家联防联控机制关于新冠肺炎疫情分区分级及社区防控有关规定,经风险评估,将杭州市富阳区咕甜全球母婴店(咕甜全球进口母婴生活馆)调整为高风险地区;将滨江区:漫寓公寓、冠新佳苑小区、春波小区、白马湖和院、长江小区、长江西苑小区、华城和瑞科技园、新浦苑;富阳区:润泽院、富春街道桂花西路262号、洞桥镇贤德村何村坞168号等11地调整为中风险地区。
黑龙江省绥芬河市新型冠状病毒肺炎疫情防控应急指挥部29日发布通告称,根据当前疫情防控形势,经专家综合研判,绥芬市疫情防控指挥部研究决定,自2022年1月30日0时起,对绥芬河市将春龙农贸市场、五彩楼7单元、老妇幼院里3单元、海融富华苑13号楼、集资1号楼4单元、鑫城小区8号楼、花园小区3号楼、阜宁雅居17号楼、迎泽丽都三期9号楼、阳光小区7号楼调整为中风险地区。
目前,全国现有高风险地区14个、中风险地区63个。
四、全市各宾馆、酒店、民宿等提供住宿的单位需严格落实对所有入住旅客测温、查验健康码和行程码,如发现有中高风险地区或有病例发生地区旅居史的来庆人员,要及时向所在社区(村屯)或属地疾控中心报备,并配合落实相关管控措施。
五、加强个人防护,做健康第一责任人。非必要不开展聚集性活动。在人员密集和封闭场所,坚持科学规范佩戴口罩,养成勤洗手、常通风、“一米线”、公勺公筷、咳嗽礼仪等良好卫生习惯和健康生活方式。
六、如出现发热、乏力、肌痛、腹泻、干咳、鼻塞、流涕、咽痛、嗅觉味觉减退、结膜炎等新冠肺炎“十大症状”,请勿自行服药,需佩戴口罩尽快到就近的医疗机构发热门诊就医,就诊过程中避免乘坐公共交通工具,并配合落实相关管控措施。
七、及时主动接种新冠疫苗,筑起免疫屏障。近期国内多地发生新冠病毒肺炎散发病例,接种新冠病毒疫苗是预防新冠肺炎的有效措施,能够降低感染率、重症率和病死率,更是每一位公民应尽的责任和义务。请符合条件却仍未接种的人员,包括未完成全程接种的人员尽快主动到辖区疫苗接种点接种新冠疫苗,尽快建立人群免疫屏障。
八、处理个人邮寄的境外物品或国内涉疫地区的快递包裹时,要做好个人防护,尽量在室外拆包,落实好手卫生和物品消毒处理。同时正确处理冷鲜食品。
大庆市各县区疫情防控
指挥部联系电话
让胡路区
0459-6352331
区值班室0459-5596291
萨尔图区
0459-6181900
高新区
0459-6040009
0459-6288901
红岗区
0459-2799113
大同区
0459-6161530
龙凤区
0459-6059157
0459-2767159
肇州县
0459-8520361
肇源县
0459-8241033
林甸县
0459-3317221
社区0459-3314119
乡镇0459-3322541
杜蒙县
社区0459-3422588
乡镇0459-3452053
大庆市各县区
疾控中心联系电话
萨区疾控:0459-6279221
让区疾控:0459-6352591
龙凤疾控:0459-2767159
红岗疾控:0459-2799135
大同疾控:0459-6173877
肇州疾控:0459-8520511
肇源疾控:0459-8232328
林甸疾控:0459-3322473
杜蒙疾控:0459-3410143
黑龙江省绥芬河市新型冠状病毒肺炎疫情防控应急指挥部29日发布通告称,根据当前疫情防控形势,经专家综合研判,绥芬市疫情防控指挥部研究决定,自2022年1月30日0时起,对绥芬河市将春龙农贸市场、五彩楼7单元、老妇幼院里3单元、海融富华苑13号楼、集资1号楼4单元、鑫城小区8号楼、花园小区3号楼、阜宁雅居17号楼、迎泽丽都三期9号楼、阳光小区7号楼调整为中风险地区。
目前,全国现有高风险地区14个、中风险地区63个。

为精准做好我市新冠肺炎疫情“外防输入、内防反弹”应急状态下疫情防控工作,坚决克服麻痹思想、厌战情绪,有效控制和降低新冠肺炎疫情输入风险,现对广大市民提出如下疫情防控建议:
一、非必要勿前往杭州市富阳区咕甜全球母婴店(咕甜全球进口母婴生活馆)、滨江区(漫寓公寓、冠新佳苑小区、春波小区、白马湖和院、长江小区、长江西苑小区、华城和瑞科技园)、新浦苑(富阳区:润泽院、富春街道桂花西路262号、洞桥镇贤德村何村坞168号);绥芬河市春龙农贸市场、五彩楼7单元、老妇幼院里3单元、海融富华苑13号楼、集资1号楼4单元、鑫城小区8号楼、花园小区3号楼、阜宁雅居17号楼、迎泽丽都三期9号楼、阳光小区7号楼、有病例发生地区及国内已公布的高、中风险地区。如必须前往需提前向社区、村屯或属地疾控中心报备,同时做好个人防护。
二、请与已公布病例轨迹有交集人员及有高中风险地区旅居史人员主动报备。主动报告14天内活动轨迹及接触史,不参加集聚性活动,不去人员密集的公共场所,积极配合开展核酸检测及落实相关管控措施。若因不报备、不执行有关防控措施,影响疫情防控工作,将依法追究相应责任。
三、所有抵返庆人员,抵返我市前均需提前2-3天,使用手机扫描“返庆人员登记”二维码(见下图),如实完整填写信息,并向居住地社区报备。
一、非必要勿前往杭州市富阳区咕甜全球母婴店(咕甜全球进口母婴生活馆)、滨江区(漫寓公寓、冠新佳苑小区、春波小区、白马湖和院、长江小区、长江西苑小区、华城和瑞科技园)、新浦苑(富阳区:润泽院、富春街道桂花西路262号、洞桥镇贤德村何村坞168号);绥芬河市春龙农贸市场、五彩楼7单元、老妇幼院里3单元、海融富华苑13号楼、集资1号楼4单元、鑫城小区8号楼、花园小区3号楼、阜宁雅居17号楼、迎泽丽都三期9号楼、阳光小区7号楼、有病例发生地区及国内已公布的高、中风险地区。如必须前往需提前向社区、村屯或属地疾控中心报备,同时做好个人防护。
二、请与已公布病例轨迹有交集人员及有高中风险地区旅居史人员主动报备。主动报告14天内活动轨迹及接触史,不参加集聚性活动,不去人员密集的公共场所,积极配合开展核酸检测及落实相关管控措施。若因不报备、不执行有关防控措施,影响疫情防控工作,将依法追究相应责任。
三、所有抵返庆人员,抵返我市前均需提前2-3天,使用手机扫描“返庆人员登记”二维码(见下图),如实完整填写信息,并向居住地社区报备。

四、全市各宾馆、酒店、民宿等提供住宿的单位需严格落实对所有入住旅客测温、查验健康码和行程码,如发现有中高风险地区或有病例发生地区旅居史的来庆人员,要及时向所在社区(村屯)或属地疾控中心报备,并配合落实相关管控措施。
五、加强个人防护,做健康第一责任人。非必要不开展聚集性活动。在人员密集和封闭场所,坚持科学规范佩戴口罩,养成勤洗手、常通风、“一米线”、公勺公筷、咳嗽礼仪等良好卫生习惯和健康生活方式。
六、如出现发热、乏力、肌痛、腹泻、干咳、鼻塞、流涕、咽痛、嗅觉味觉减退、结膜炎等新冠肺炎“十大症状”,请勿自行服药,需佩戴口罩尽快到就近的医疗机构发热门诊就医,就诊过程中避免乘坐公共交通工具,并配合落实相关管控措施。
七、及时主动接种新冠疫苗,筑起免疫屏障。近期国内多地发生新冠病毒肺炎散发病例,接种新冠病毒疫苗是预防新冠肺炎的有效措施,能够降低感染率、重症率和病死率,更是每一位公民应尽的责任和义务。请符合条件却仍未接种的人员,包括未完成全程接种的人员尽快主动到辖区疫苗接种点接种新冠疫苗,尽快建立人群免疫屏障。
八、处理个人邮寄的境外物品或国内涉疫地区的快递包裹时,要做好个人防护,尽量在室外拆包,落实好手卫生和物品消毒处理。同时正确处理冷鲜食品。
大庆市疾病预防控制中心
2022年1月30日
2022年1月30日
大庆市各县区疫情防控
指挥部联系电话
让胡路区
0459-6352331
区值班室0459-5596291
萨尔图区
0459-6181900
高新区
0459-6040009
0459-6288901
红岗区
0459-2799113
大同区
0459-6161530
龙凤区
0459-6059157
0459-2767159
肇州县
0459-8520361
肇源县
0459-8241033
林甸县
0459-3317221
社区0459-3314119
乡镇0459-3322541
杜蒙县
社区0459-3422588
乡镇0459-3452053
大庆市各县区
疾控中心联系电话
萨区疾控:0459-6279221
让区疾控:0459-6352591
龙凤疾控:0459-2767159
红岗疾控:0459-2799135
大同疾控:0459-6173877
肇州疾控:0459-8520511
肇源疾控:0459-8232328
林甸疾控:0459-3322473
杜蒙疾控:0459-3410143
- ·李世峰调研文旅产业发展及假期相关场...
- ·李世峰主持大庆市委常委会扩大会议
- ·李世峰到各县区调研、开展包联服务
- ·李世峰调研群众身边不正之风和腐败问...
- ·李岩松到企业调研宣讲政策、解决问题
- ·大庆师范学院召开建校60周年高质量发...
- ·李世峰主持召开专题会议研究推进大庆...
- ·关于推荐包蕾同志参加全国十佳新闻工...
- ·李岩松:有头有尾、善始善终做好供热...
- ·大庆举行危化品事故处置综合应急演练
- ·李岩松检查粉尘涉爆及危化企业问题整...
- ·李世峰主持大庆市委理论学习中心组集...
- ·李世峰调研大庆营商环境:市场主体感...
- ·李世峰:全方位提升大庆数字经济竞争...
- ·大庆市领导集体收看纪念中国人民抗日...














