您的位置 >> 图文报道
大庆市疾控风险提示2022(第893期):陕西西安市第78-85例确诊病例轨迹公布!若有交集速报告!
时间:2022-03-17 09:14:32 来源:大庆疾控中心
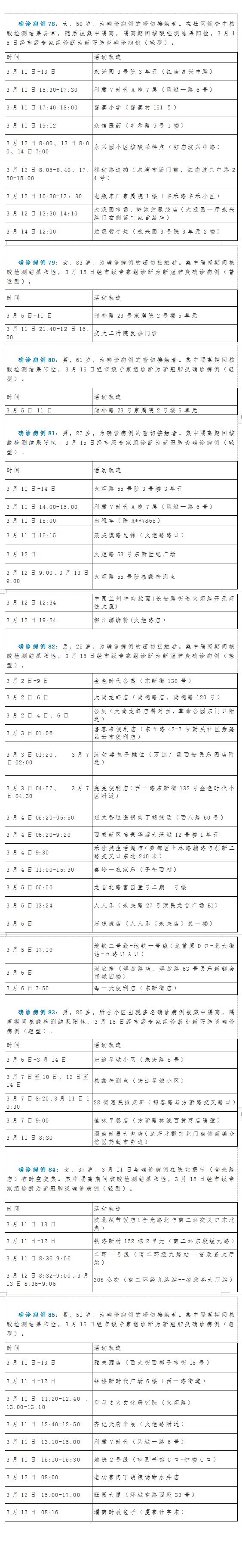
3月15日0时-24时,陕西西安市新增8例本土确诊病例(7例轻型、1例普通型),7例集中隔离发现、1例社区筛查发现。主要活动轨迹信息如下(未公布的时间段尚未发现有公共场所活动轨迹):

为精准做好我市新冠肺炎疫情“外防输入、内防反弹”应急状态下疫情防控工作,坚决克服麻痹思想、厌战情绪,有效控制和降低新冠肺炎疫情输入风险,现对广大市民提出如下疫情防控建议:
一、请与已公布病例轨迹有交集人员及有高、中风险地区旅居史人员主动报备。主动报告14天内活动轨迹及接触史,不参加集聚性活动,不去人员密集的公共场所,积极配合开展核酸检测及落实相关管控措施。若因不报备、不执行有关防控措施,影响疫情防控工作,将依法追究相应责任。
二、非必要勿前往近期有报告病例的涉疫地市及国内已公布的高、中风险地区。如必须前往需提前向社区、村屯或属地疾控中心报备,同时做好个人防护。
三、所有抵返庆人员,抵返我市前均需提前2-3天,使用手机扫描“返庆人员登记”二维码(见下图),如实完整填写信息,并向居住地社区报备。
四、全市各宾馆、酒店、民宿等提供住宿的单位需严格落实对所有入住旅客测温、查验健康码和行程码,如发现有中高风险地区或有病例发生地区旅居史的来庆人员,要及时向所在社区(村屯)或属地疾控中心报备,并配合落实相关管控措施。
五、加强个人防护,做健康第一责任人。非必要不开展聚集性活动。在人员密集和封闭场所,坚持科学规范佩戴口罩,养成勤洗手、常通风、“一米线”、公勺公筷、咳嗽礼仪等良好卫生习惯和健康生活方式。
六、如出现发热、乏力、肌痛、腹泻、干咳、鼻塞、流涕、咽痛、嗅觉味觉减退、结膜炎等新冠肺炎“十大症状”,请勿自行服药,需佩戴口罩尽快到就近的医疗机构发热门诊就医,就诊过程中避免乘坐公共交通工具,并配合落实相关管控措施。
七、及时主动接种新冠疫苗,筑起免疫屏障。近期国内多地发生新冠病毒肺炎散发病例,接种新冠病毒疫苗是预防新冠肺炎的有效措施,能够降低感染率、重症率和病死率,更是每一位公民应尽的责任和义务。请符合条件却仍未接种的人员,包括未完成全程接种的人员、到期未接种加强针的人员尽快主动到辖区疫苗接种点接种新冠疫苗,尽快建立人群免疫屏障。
八、处理个人邮寄的境外物品或国内涉疫地区的快递包裹时,要做好个人防护,尽量在室外拆包,落实好手卫生和物品消毒处理。同时正确处理冷鲜食品。
大庆市各县区疫情防控
指挥部联系电话
让胡路区
0459-6352331
区值班室0459-5596291
萨尔图区
0459-6181900
高新区
0459-6040009
0459-6288901
红岗区
0459-2799113
大同区
0459-6161530
龙凤区
0459-6059157
0459-2767159
肇州县
0459-8520361
肇源县
0459-8241033
林甸县
0459-3317221
社区0459-3314119
乡镇0459-3322541
杜蒙县
社区0459-3422588
乡镇0459-3452053
大庆市各县区
疾控中心联系电话
萨区疾控:0459-6279221
让区疾控:0459-6352591
龙凤疾控:0459-2767159
红岗疾控:0459-2799135
大同疾控:0459-6173877
肇州疾控:0459-8520511
肇源疾控:0459-8232328
林甸疾控:0459-3322473
杜蒙疾控:0459-3410143

为精准做好我市新冠肺炎疫情“外防输入、内防反弹”应急状态下疫情防控工作,坚决克服麻痹思想、厌战情绪,有效控制和降低新冠肺炎疫情输入风险,现对广大市民提出如下疫情防控建议:
一、请与已公布病例轨迹有交集人员及有高、中风险地区旅居史人员主动报备。主动报告14天内活动轨迹及接触史,不参加集聚性活动,不去人员密集的公共场所,积极配合开展核酸检测及落实相关管控措施。若因不报备、不执行有关防控措施,影响疫情防控工作,将依法追究相应责任。
二、非必要勿前往近期有报告病例的涉疫地市及国内已公布的高、中风险地区。如必须前往需提前向社区、村屯或属地疾控中心报备,同时做好个人防护。
三、所有抵返庆人员,抵返我市前均需提前2-3天,使用手机扫描“返庆人员登记”二维码(见下图),如实完整填写信息,并向居住地社区报备。
四、全市各宾馆、酒店、民宿等提供住宿的单位需严格落实对所有入住旅客测温、查验健康码和行程码,如发现有中高风险地区或有病例发生地区旅居史的来庆人员,要及时向所在社区(村屯)或属地疾控中心报备,并配合落实相关管控措施。
五、加强个人防护,做健康第一责任人。非必要不开展聚集性活动。在人员密集和封闭场所,坚持科学规范佩戴口罩,养成勤洗手、常通风、“一米线”、公勺公筷、咳嗽礼仪等良好卫生习惯和健康生活方式。
六、如出现发热、乏力、肌痛、腹泻、干咳、鼻塞、流涕、咽痛、嗅觉味觉减退、结膜炎等新冠肺炎“十大症状”,请勿自行服药,需佩戴口罩尽快到就近的医疗机构发热门诊就医,就诊过程中避免乘坐公共交通工具,并配合落实相关管控措施。
七、及时主动接种新冠疫苗,筑起免疫屏障。近期国内多地发生新冠病毒肺炎散发病例,接种新冠病毒疫苗是预防新冠肺炎的有效措施,能够降低感染率、重症率和病死率,更是每一位公民应尽的责任和义务。请符合条件却仍未接种的人员,包括未完成全程接种的人员、到期未接种加强针的人员尽快主动到辖区疫苗接种点接种新冠疫苗,尽快建立人群免疫屏障。
八、处理个人邮寄的境外物品或国内涉疫地区的快递包裹时,要做好个人防护,尽量在室外拆包,落实好手卫生和物品消毒处理。同时正确处理冷鲜食品。
大庆市疾病预防控制中心
2022年3月16日
2022年3月16日
大庆市各县区疫情防控
指挥部联系电话
让胡路区
0459-6352331
区值班室0459-5596291
萨尔图区
0459-6181900
高新区
0459-6040009
0459-6288901
红岗区
0459-2799113
大同区
0459-6161530
龙凤区
0459-6059157
0459-2767159
肇州县
0459-8520361
肇源县
0459-8241033
林甸县
0459-3317221
社区0459-3314119
乡镇0459-3322541
杜蒙县
社区0459-3422588
乡镇0459-3452053
大庆市各县区
疾控中心联系电话
萨区疾控:0459-6279221
让区疾控:0459-6352591
龙凤疾控:0459-2767159
红岗疾控:0459-2799135
大同疾控:0459-6173877
肇州疾控:0459-8520511
肇源疾控:0459-8232328
林甸疾控:0459-3322473
杜蒙疾控:0459-3410143
- ·李世峰调研文旅产业发展及假期相关场...
- ·李世峰主持大庆市委常委会扩大会议
- ·李世峰到各县区调研、开展包联服务
- ·李世峰调研群众身边不正之风和腐败问...
- ·李岩松到企业调研宣讲政策、解决问题
- ·大庆师范学院召开建校60周年高质量发...
- ·李世峰主持召开专题会议研究推进大庆...
- ·关于推荐包蕾同志参加全国十佳新闻工...
- ·李岩松:有头有尾、善始善终做好供热...
- ·大庆举行危化品事故处置综合应急演练
- ·李岩松检查粉尘涉爆及危化企业问题整...
- ·李世峰主持大庆市委理论学习中心组集...
- ·李世峰调研大庆营商环境:市场主体感...
- ·李世峰:全方位提升大庆数字经济竞争...
- ·大庆市领导集体收看纪念中国人民抗日...














