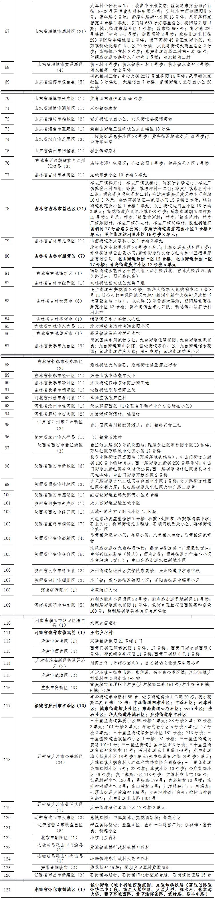
大庆市疾控风险提示2022(第975期):福建省泉州市、吉林省吉林市、黑龙江省哈尔滨五常市、黑龙江哈尔滨尚志市、湖南省怀化市、河南省焦作市新增多处中、高风险地区!非必要勿前往!
自2022年3月18日24时起将吉林省吉林市昌邑区桦皮厂镇桦皮厂社区调整为高风险地区。将吉林市昌邑区民主街道兴国胡同27号岔路乡公寓、吉林市昌邑区东局子街道嘉业花园小区1号楼5单元、吉林市昌邑区民主街道运河里小区15号楼3单元、吉林市船营区北山街道乐园一区12号楼、吉林市船营区北山街道乐园一区17号楼、吉林市船营区青岛街道庆丰小区12号楼5单元6个区域划定为中风险地区。
自3月18日0时起,将黑龙江省哈尔滨五常市拉林镇、八家子乡全域调整为高风险地区,五常镇国税小区、营城子乡南土村、古榆村调整为中风险地区。
自3月18日20时起,将黑龙江省哈尔滨尚志市亚布力镇调整为中风险地区。
自2022年3月18日20时起,湖南省怀化市鹤城区城中街道由低风险地区划定为中风险地区。城中街道四至范围:东至焦柳铁路(富程国际至怀铁二中)段,南至天星中路、天星大桥、舞水河、张家湾大桥,西至环城西路,北至渝怀铁路、武陵路、迎丰中路。
河南省焦作市新冠肺炎疫情防控指挥部办公室研究决定,自3月19日0时起,将焦作市修武县王屯乡习村划定为中风险地区。
目前,全国现有高风险地区30个,中风险地区414个。




为精准做好我市新冠肺炎疫情“外防输入、内防反弹”应急状态下疫情防控工作,坚决克服麻痹思想、厌战情绪,有效控制和降低新冠肺炎疫情输入风险,现对广大市民提出如下疫情防控建议:
一、非必要勿前往福建省泉州市丰泽区丰泽街道东美社区北至妙云街、西至刺桐南路、南至泉秀街、东至坪山路和东霞街(河岸)区域、丰泽街道霞淮社区、城东街道前头社区、浔美社区、丰泽街道东淮社区、丰泽社区、迎津社区、城东街道埭头社区、东海街道云谷社区、云山社区、法石社区、华大街道华城社区、泉秀街道华丰社区;吉林省吉林市昌邑区桦皮厂镇桦皮厂社区、吉林市昌邑区民主街道兴国胡同27号岔路乡公寓、吉林市昌邑区东局子街道嘉业花园小区1号楼5单元、吉林市昌邑区民主街道运河里小区15号楼3单元、吉林市船营区北山街道乐园一区12号楼、吉林市船营区北山街道乐园一区17号楼、吉林市船营区青岛街道庆丰小区12号楼5单元;黑龙江省哈尔滨五常市拉林镇、八家子乡全域、五常镇国税小区、营城子乡南土村、古榆村、哈尔滨尚志市亚布力镇;湖南省怀化市鹤城区城中街道-城中街道四至范围是东至焦柳铁路(富程国际至怀铁二中)段、南至天星中路、天星大桥、舞水河、张家湾大桥,西至环城西路,北至渝怀铁路、武陵路、迎丰中路;河南焦作市修武县王屯乡习村、有病例发生地区及国内已公布的高、中风险地区。如必须前往,需提前向社区、村屯或属地疾控中心报备,同时做好个人防护。
二、请与已公布病例轨迹有交集人员及有高中风险地区旅居史人员主动报备。主动报告14天内活动轨迹及接触史,不参加集聚性活动,不去人员密集的公共场所,积极配合开展核酸检测及落实相关管控措施。若因不报备、不执行有关防控措施,影响疫情防控工作,将依法追究相应责任。
三、所有抵返庆人员,抵返我市前均需提前2-3天,使用手机扫描“返庆人员登记”二维码(见下图),如实完整填写信息,并向居住地社区报备。

四、全市各宾馆、酒店、民宿等提供住宿的单位需严格落实对所有入住旅客测温、查验健康码和行程码,如发现有中高风险地区或有病例发生地区旅居史的来庆人员,要及时向所在社区(村屯)或属地疾控中心报备,并配合落实相关管控措施。
五、加强个人防护,做健康第一责任人。非必要不开展聚集性活动。在人员密集和封闭场所,坚持科学规范佩戴口罩,养成勤洗手、常通风、“一米线”、公勺公筷、咳嗽礼仪等良好卫生习惯和健康生活方式。
六、如出现发热、乏力、肌痛、腹泻、干咳、鼻塞、流涕、咽痛、嗅觉味觉减退、结膜炎等新冠肺炎“十大症状”,请勿自行服药,需佩戴口罩尽快到就近的医疗机构发热门诊就医,就诊过程中避免乘坐公共交通工具,并配合落实相关管控措施。
七、及时主动接种新冠疫苗,筑起免疫屏障。近期国内多地发生新冠病毒肺炎散发病例,接种新冠病毒疫苗是预防新冠肺炎的有效措施,能够降低感染率、重症率和病死率,更是每一位公民应尽的责任和义务。请符合条件却仍未接种的人员,包括未完成全程接种的人员、到期未接种加强针的人员尽快主动到辖区疫苗接种点接种新冠疫苗,尽快建立人群免疫屏障。
八、处理个人邮寄的境外物品或国内涉疫地区的快递包裹时,要做好个人防护,尽量在室外拆包,落实好手卫生和物品消毒处理。同时正确处理冷鲜食品。
大庆市疾病预防控制中心
2022年3月19日
大庆市各县区疫情防控
指挥部联系电话
让胡路区
0459-6352331
区值班室0459-5596291
萨尔图区
0459-6181900
高新区
0459-6040009
0459-6288901
红岗区
0459-2799113
大同区
0459-6161530
龙凤区
0459-6059157
0459-2767159
肇州县
0459-8520361
肇源县
0459-8241033
林甸县
0459-3317221
社区0459-3314119
乡镇0459-3322541
杜蒙县
社区0459-3422588
乡镇0459-3452053
大庆市各县区
疾控中心联系电话
萨区疾控:0459-6279221
让区疾控:0459-6352591
龙凤疾控:0459-2767159
红岗疾控:0459-2799135
大同疾控:0459-6173877
肇州疾控:0459-8520511
肇源疾控:0459-8232328
林甸疾控:0459-3322473
杜蒙疾控:0459-3410143
- ·李世峰调研文旅产业发展及假期相关场...
- ·李世峰主持大庆市委常委会扩大会议
- ·李世峰到各县区调研、开展包联服务
- ·李世峰调研群众身边不正之风和腐败问...
- ·李岩松到企业调研宣讲政策、解决问题
- ·大庆师范学院召开建校60周年高质量发...
- ·李世峰主持召开专题会议研究推进大庆...
- ·关于推荐包蕾同志参加全国十佳新闻工...
- ·李岩松:有头有尾、善始善终做好供热...
- ·大庆举行危化品事故处置综合应急演练
- ·李岩松检查粉尘涉爆及危化企业问题整...
- ·李世峰主持大庆市委理论学习中心组集...
- ·李世峰调研大庆营商环境:市场主体感...
- ·李世峰:全方位提升大庆数字经济竞争...
- ·大庆市领导集体收看纪念中国人民抗日...














