您的位置 >> 大庆战疫
疫情期间,孩子疫苗还没打?别急,大庆市最新安排来了!
时间:2020-03-10 16:21:41 来源:大庆广播电视台融媒体中心
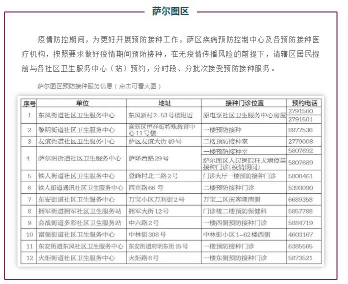
目前我市的疫苗预防接种开展了吗?孩子可以正常打疫苗吗?各个区的疫苗接种,是如何安排的?为此,记者采访了我市萨尔图区、让胡路区、龙凤区、红岗区、大同区的卫健局,为大家进行了详细的了解。




- ·李世峰主持召开市委书记专题办公会议
- ·全国人大代表、大庆市市长李岩松:创...
- ·2026年大庆市家电以旧换新、数码和智...
- ·大庆首个!国字号荣誉!龙凤区获评国...
- ·大庆冰雪运动提质增效“硕果丰” | 冰...
- ·全力确保开局顺畅生产有序管理有规
- ·大庆市管主要领导干部学习贯彻党的二...
- ·大庆市23个典型荣获黑龙江省精神文明...
- ·今年全市生态环境保护工作重点干好“...
- ·大庆有奖发票定期专场抽奖即将开启!...
- ·李世峰主持召开大庆市委常委会(扩大...
- ·大庆市树立和践行正确政绩观学习教育...
- ·名单来啦!在大庆这些商家购车,可享...
- ·李岩松主持召开大庆市政府党组会议
- ·奋进“十五五” 阔步向未来丨大庆:践...









