您的位置 >> 大庆战疫
市公安局发布复学疫情防控告知书:刻意隐瞒不报依法给予治安处罚,情节严重追究刑事责任
时间:2020-04-06 15:20:23 来源:大庆广播电视台新媒体中心
4月7日起,我市普通高中毕业年级开学,中职学校参加升学考试的毕业年级学生同步开学;4月17日,初中毕业年级全市同步开学;5月6日普通高中、中职学校、初中其他年级和小学开学。
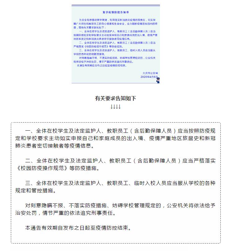
记者了解到,为安全有序推动复学复课,有效落实新冠肺炎疫情防控责任,切实保障广大师生和教职员工的身心健康和生命安全,全力阻断疫情在校园内的传播,4月6日,市公安局发布《复学疫情防控告知书》。

- ·李世峰主持召开市委书记专题办公会议
- ·全国人大代表、大庆市市长李岩松:创...
- ·2026年大庆市家电以旧换新、数码和智...
- ·大庆首个!国字号荣誉!龙凤区获评国...
- ·大庆冰雪运动提质增效“硕果丰” | 冰...
- ·全力确保开局顺畅生产有序管理有规
- ·大庆市管主要领导干部学习贯彻党的二...
- ·大庆市23个典型荣获黑龙江省精神文明...
- ·今年全市生态环境保护工作重点干好“...
- ·大庆有奖发票定期专场抽奖即将开启!...
- ·李世峰主持召开大庆市委常委会(扩大...
- ·大庆市树立和践行正确政绩观学习教育...
- ·名单来啦!在大庆这些商家购车,可享...
- ·李岩松主持召开大庆市政府党组会议
- ·奋进“十五五” 阔步向未来丨大庆:践...









